DME uses the Device Management (DM) protocol defined by the Open Mobile Alliance (OMA) to acquire a deep knowledge of each device and to make silent installs and upgrades if possible.
With OMA DM, you can send a command to one or more devices to start the built-in DM engine in the device. The DM engine will supply information to DME about the make, model and other details about the device (bootstrapping). Based on this information, DME will select a DME client and install it silently on the device.
If the device is unknown to DME - that is, it has never been bootstrapped - the user must enter a PIN code (12345) to accept the instruction from DME to launch the bootstrapping process.
Not all devices support the use of OMA DM. DME will fall back to SMS-based installation or Mark for Installation as known from previous versions of DME in case the OMA DM method fails.
For OMA DM to work, SSL certificates must be in place to allow secure communication between DME and the client. The device management (DM) client built into the devices requires a known root certificate in order to process OMA provisioning commands from the DME server. Therefore, if you want to provision the DME software to the devices using OMA DM, you need to either use a commercial CA from VeriSign or others (recommended), or to send the root certificate to your devices using the Send SSL certificate function prior to installing any software using OMA DM. See SSL certificates.
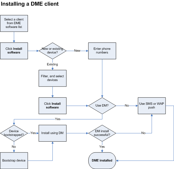
The general process of installing a DME client can be seen below. The different steps are described in the subsequent sections.

This overall process applies to the installation of other software than the DME client as well.
OMA DM installation applies to:
Please note
The level at which the different devices comply with the OMA standard is not uniform across device platforms, device OS versions, or even brands. One Nokia or HTC device may support OMA, whereas another model of the same brand does not. It is therefore sometimes a question of trial and error when distributing DME to many different device models. As described in the flowchart above, DME falls back to an alternative mode of installation if DM fails.